买球在线(中国)唯一官方网站

当前您所在的位置:买球在线(中国)唯一官方网站 > 买球在线(中国)唯一官方网站 > 东方森太新闻

东方森太与上研院召开工业虚拟专网云管平台应急预案评审会议

 最后更新:2021-06-09  浏览:6434次

      6月8日上午,东方森太与上海研究院就工业虚拟专网云管平台应急预案召开专项评审会议,东方森太科技集团副总裁出席会议,东方森太御风SD-WAN智能管理建设团队以及上海研究院相关部门负责人参会。

 

 

 

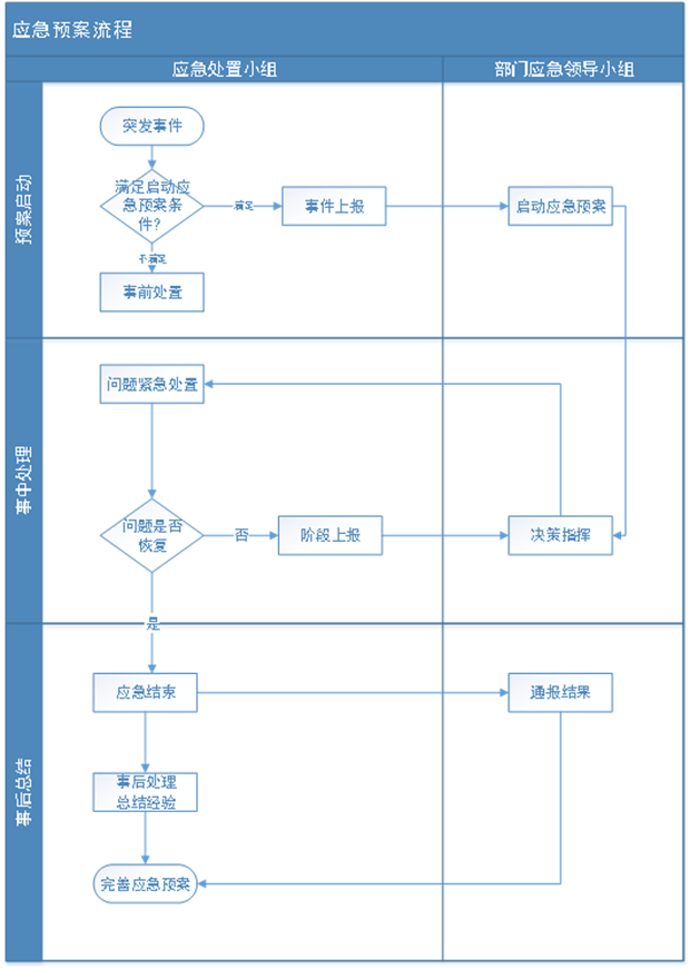
      会议就怎样进一步加强集中管理平台(系统)管理工作,有效应对安全攻击、自然灾害、故障等问题展开讨论,并确定相关应急预案,用以指导运维人员进行应急事件的操作,确保问题处理过程清晰准确,步骤合理。

 

 

 

      此工业虚拟专网云管平台利用编排器、控制器、分析器三大组件为客户高清视频实时传输、控制网络热备、智能设备远程控制、环保设备数据传输等实际业务应用提供链路保障。

     企业客户可通过平台门户自行配置网关、查询网关状态,实现网络拓扑管理、业务流量管理、异常状态处理、远程管理维护等功能。

     本次上研院应急预案会议,对应急方案执行原则、紧急程度、启动条件、应急措施、资源配备等诸多重要后续运维事项做了详细科学的部署,解决了客户云管平台运维管理的后顾之忧。

 

 

      东方森太御风SD-WAN工业虚拟专网建设结合5G网络低延时、大带宽、连接可靠、安全性高等诸多优点,着力探索和开展针对工业建设中的流动机械、工艺设备、海陆业务流程的智慧化管控。在企业智慧化转型升级方便积累了丰富经验,并凭借勇于突破的创新精神和精益求精的工匠精神获得业内一致好评。

下一篇科学的安全漏洞扫描分三步
上一篇东方森太5月大事记